问题一:商标转让流程形式有哪几种
合同转让是最常见的一种。
以继承、遗产分配等形式取得商标权。
问题二:商标转让流程有哪些步骤
答:商标转让流程根据具体情况而定。首先准备申请转让文件,一般包括:商标受让人签字或盖章的商标代理委托书、商标转让人与受让人签字或盖章的商标转让申请书、商标受让人和转让人的身份证复印件等。然后申请人可以直接到商标局的商标注册大厅办理,收到转让核准证明即流程结束。如有委托商标代理机构办理的,应当提交受让人签署的代理委托书。
【法律依据】
《中华人民共和国商标法》 第四十二条 转让注册商标的,转让人和受让人应当签订转让协议,并共同向商标局提出申请。受让人应当保证使用该注册商标的商品质量。
转让注册商标的,商标注册人对其在同一种商品上注册的近似的商标,或者在类似商品上注册的相同或者近似的商标,应当一并转让。
对容易导致混淆或者有其他不良影响的转让,商标局不予核准,书面通知申请人并说明理由。
转让注册商标经核准后,予以公告。受让人自公告之日起享有商标专用权。
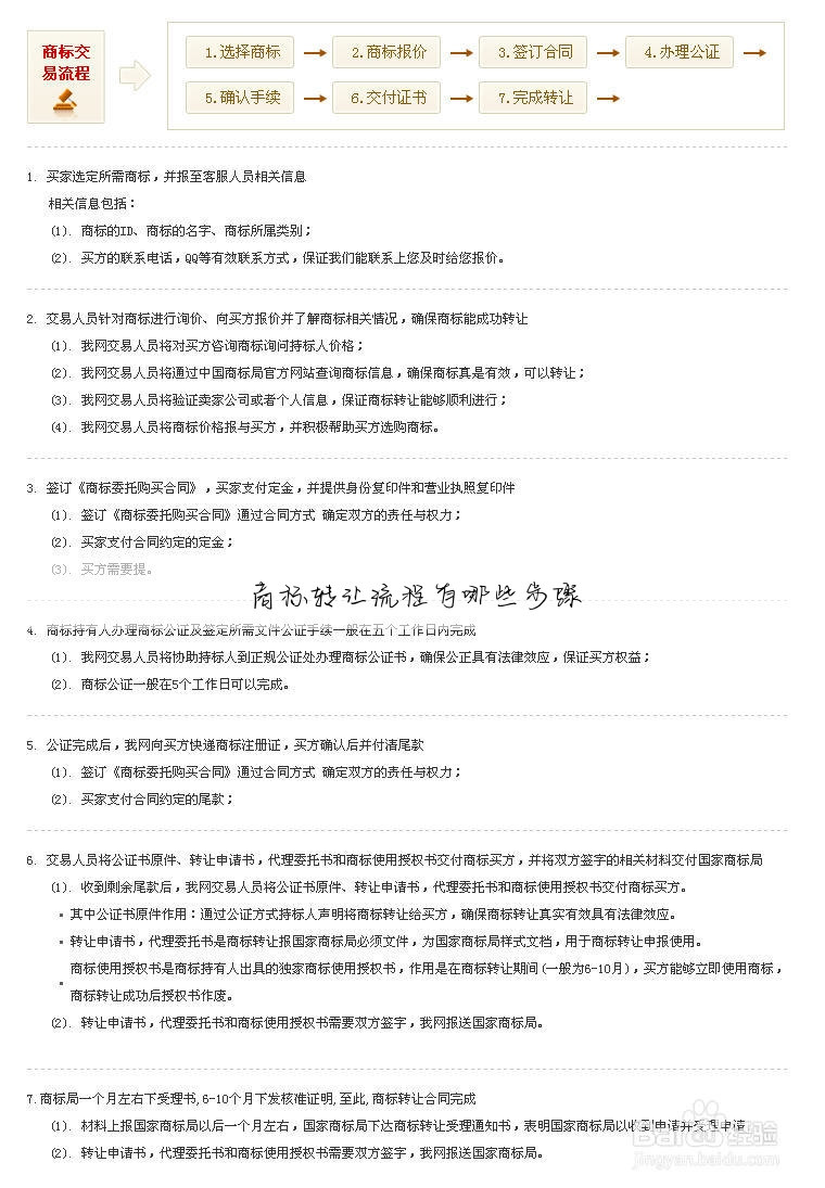
问题三:商标转让的具体流程有哪些?
1.挑选商标尚标资深商标顾问将根据您的需求提供一对一服务,对您选中的商标进行信息核实,查询其是否有过侵权行为、是否存在近似商标等信息。
2.签订合同确认商标无误,签订转让合同,合同中会表明商标详细信息及转让费用,双方签字,转让协议正式生效。
3.商标极速公证与商标转让方进行资料核对,59秒极速出公证书,59分钟完成交易。
4.邮寄资料,上报过户购买方收到我司寄出的《商标证》、《公证书》和《独占使用授权书》后即可使用;并在《转让/移转申请/注册商标申请书》等相关资料后需签字或盖章回寄到我公司提交国家商标局办理商标过户手续。
5.核发证明,转让完成商标局收到转让文件后1-3个月左右下发《商标转让受理通知书》,6-10个月左右我司收到商标局下发《核准商标转让证明》后寄给购买方,购买方收到《核准商标转让证明》后与我公司签订的《委托购买商标协议书》终止。
问题四:企业跟企业互转商标,需要什么手续啊?
答:这跟企业呼转商标需要的手续是很很难,难度很大的,所以呀,你一定要上百度上查询一下,应该过程应该怎么处理
问题五:商标转让流程是怎样的
答:注册商标转让的流程是:
1、转让党当事人基于友好协商,订立书面转让协议;
2、转让当事人共同前往商标局申请备案登记;
3、商标局审查申请材料;
4、符合条件的,商标局核准转让,并予以公告,受让人自公告之日起享有商标专用权。
【法律依据】
《中华人民共和国商标法》第四十二条
转让注册商标的,转让人和受让人应当签订转让协议,并共同向商标局提出申请。受让人应当保证使用该注册商标的商品质量。
转让注册商标的,商标注册人对其在同一种商品上注册的近似的商标,或者在类似商品上注册的相同或者近似的商标,应当一并转让。
对容易导致混淆或者有其他不良影响的转让,商标局不予核准,书面通知申请人并说明理由。
转让注册商标经核准后,予以公告。受让人自公告之日起享有商标专用权。
问题六:公司名下商标转让给个人需不需要开股东大会
你好,这个是公司内部决策的吧。
转让商标可以个人转让给公司,或者公司转让给个人,商标转让需要提交的材料有1、商标转让申请书 ;2、转让人和受让人的主体资格证明文件;3、委托代理机构的需要提交商标转让委托书。商标转让的时间大概为6到8个月。
商标起名、商标设计、商标检索、商标申请、变更、转让、续展、异议、侵权诉讼等,您还可以询问我们:
问题七:个人商标转让和公司商标转让有什么区别?
1、法律相关差异。《商标法》第二十三条注册商标需要变更注册人的名义、地址或者其他注册事项的,应当提出变更申请。《商标法》第三十九条转让注册商标的,转让人和受让人应当签订转让协议,并共同向商标局提出申请。
受让人应当保证使用该注册商标的商品质量。转让注册商标经核准后,予以公告。受让人自公告之日起享有商标专用权。
2、主体信息相关差异。注册商标的转让与变更注册人名义不同。变更注册人名义时,注册商标的主体并不发生改变,仅仅是注册人的名称发生了变化。而转让注册商标则是其主体发生了改变,转让后的商标所有人不再是原注册人。
3、商标归属差异。一个是个人拥有商标的所有权,另一个是公司拥有商标的所有权。两种转让需要提交的资料也会有所不同。具体就要看自己的情况来定了,如果只是个人收藏商标,那转让到个人名下就可以了。如果是要创建品牌,用于公司创业,那么商标就应该转让到公司的名下。
扩展资料
办理注册商标转让手续必须符合以下规定:
1、受让人必须具备商标注册申请人的资格。
2、受让烟草制品、人用药品的注册商标时,受让人必须附送相应的证明。
3、转让人必须将其在同一种或类似商品上注册的相同或近似的商标一并转让,而不能转让一部分、自己再留一部分使用,或者将另一部分转让给第三人。
4、商标所有人如果已将该商标许可他人使用,办理转让之前,必须征得被许可人同意,按照使用许可合同的规定,处理好善后事宜,不得因转让损害被许可人的利益。
参考资料来源:百度百科—商标转让
参考资料来源:百度百科—商标转让流程
注:网友评论仅供其表达个人看法,并不代表本站立场。